如何使用Seaborn库在Python中显示核密度估计?
可视化数据是一个重要的步骤,因为它有助于理解数据的情况,而不必查看数字并执行复杂的计算。Seaborn是一种帮助可视化数据的库。它具有自定义的主题和高级接口。
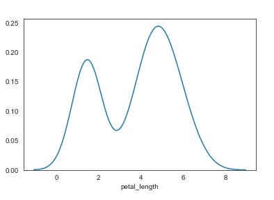
核密度估计(Kernel Density Estimation,KDE)是一种估计连续随机变量的概率密度函数的方法。
该方法用于非参数值的分析。在使用“distplot”时,如果参数“kde”设置为True而“hist”设置为False,则可以可视化KDE。
让我们看看如何在Python中可视化核密度估计:
更多Python相关文章,请阅读:Python 教程
例子
import pandas as pd
import seaborn as sb
from matplotlib import pyplot as plt
df = sb.load_dataset('iris')
sb.distplot(df['petal_length'], kde=True, hist=False)
plt.show()
输出

解释
- 导入必要的包。
- 输入数据为从scikit learn库加载的’iris_data’。
- 使用“load_dataset”函数来加载iris数据。
- 使用“distplot”函数来可视化这些数据。
- 此处将参数“kde”设置为true,因为我们只想显示直方图。
- 在控制台上显示此可视化数据。
注意 :当“kde”值指定为False时,只会显示直方图。
极客教程