R语言 如何使用lattary包创建一个boxplots
在这篇文章中,我们将讨论如何使用R编程语言中的格子包创建boxplots。
在R编程中,格子包是一个数据可视化库,由各种函数组成,用于绘制不同类型的图。使用格子库,我们可以绘制不同的图,如散点图、箱形图、柱状图、三维散点图、点状图、条状图、密度图等。为了使用格子库的功能,需要先导入该库。
使用格子包绘制箱形图
在R语言中,格子库包含bwplot()方法,用于创建箱形图。为了使用bwplot()方法,需要先导入格子库。bwplot()方法的语法如下所示
bwplot( col1~col2, data=dataframeName, xlab=”x-label”, ylab=”y-label”, panel=panel.vin)
让我们来看看几个例子,看看如何使用格子库绘制箱形图。
例1: 在下面的代码中,我们创建了一个数据框 “stats”,并使用bwplot()方法在两列数据之间绘制了一个盒形图。
library(lattice)
# create a data frame
stats <- data.frame(player=c('A', 'B', 'C', 'D',
'E', 'F', 'G', 'H'),
runs=c(200, 100, 100, 150, 109,
200, 500, 120),
wickets=c(10, 10, 31, 20, 34, 20,
34, 26))
print("stats Dataframe")
stats
bwplot(runs ~ wickets, data = stats, xlab = "runs",
ylab = "wickets")
输出
"stats Dataframe"
player runs wickets
1 A 200 10
2 B 100 10
3 C 100 31
4 D 150 20
5 E 109 34
6 F 200 20
7 G 500 34
8 H 120 26

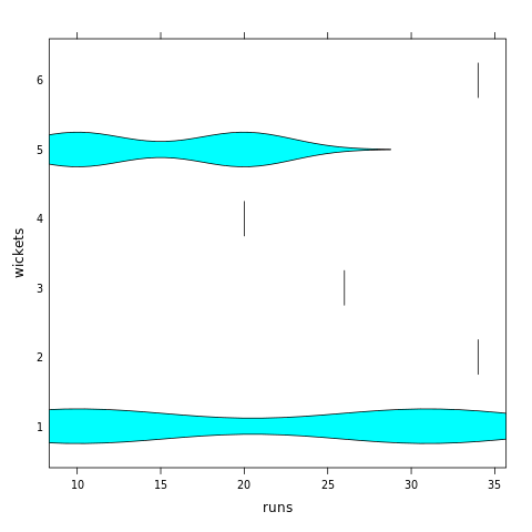
例2: 在这个例子中,我们通过向bwplot()方法传递panel.violin值,用bwplot()方法为上述创建的数据框架绘制了一个小提琴图。
# import lattice library
library(lattice)
# create a data frame
stats <- data.frame(player=c('A', 'B', 'C',
'D', 'E', 'F',
'G', 'H'),
runs=c(200, 100, 100, 150, 109,
200, 500, 120),
wickets=c(10, 10, 31, 20, 34,
20, 34, 26))
bwplot(runs ~ wickets, data = stats,
xlab = "runs", ylab = "wickets",
panel=panel.violin)
输出

极客教程